During COVID, 3Play Media struggled to meet the growing demand for remote gig work. I led a four-week sprint, collaborating with the VP of Operations, Head of Marketing, a product manager, and two engineers to develop an automated onboarding system, aligned with a refreshed brand.
This launch resulted in an immediate increase in overall conversion rate from 12% to 37%. Team was able to meet 95% of job deadlines, and time spent on manual interventions each week dropped from 20 hours to 4 hours supervising applicants.
With schools and companies moving online due to COVID-19, 3Play Media saw a sudden spike in demand for its accessibility services, like captioning and audio descriptions.
The team was understaffed, leading to missed deadlines, customer dissatisfaction, and potential loss in revenue and reputation.
To improve the user experience, I audited the application process to identify pain points. This helped me address key questions:
Where are most applicants dropping off?
Are there any issues with usability, accessibility, or scalability?
Can we automate any processes or consolidate systems to reduce overhead and tech debt?
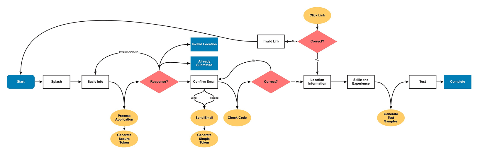
After identifying problem areas, we mapped the complex application journey in Figma and shared it with stakeholders. We also reviewed contractor survey feedback to better understand needed improvements.
I led team workshops to prioritize goals and define key performance indicators (KPIs) for the contractor application redesign. From these, I identified five top-level opportunities with both high-level and UX-specific KPIs.
Boost completion rates, long-term engagement, and referrals while addressing tech debt and process dissatisfaction.
Automate the scoring system and design dashboards for more efficient applicant management.
Implement scalable safeguards to prevent fraudulent activity.
Use refreshed language and imagery to differentiate our application process and modernize the design system with a focus on accessibility.
Increase completion rates, applicants, long-term engagement, and referrals. Address tech debt and dissatisfaction.
During the one-week design phase, I created several versions of the future applicant flow. Despite the tight timeline, the team iterated quickly through synchronous (meetings, working sessions) and asynchronous (Figma comments, Slack, emails) communication.
After identifying the problem areas, we mapped the complex application journey in Figma and shared it with stakeholders for clarity. We also analyzed contractor survey feedback to gain deeper insights into the needed improvements.
Annotated user journey, with edge cases defined
After 3 weeks of development, the new application was rolled out on July 12th, 2021.
We saw an immediate increase in conversion rates from 12% to nearly 40%.
This was due to eliminating drop-offs at key engagement points and introducing external triggers to remind contractors to resume where they left off.







